2025年中级审计师教材变动解析已出炉,本站编辑做了相关整理,本文主要涉及科目二《审计理论与实务》教材变化介绍,速来查看吧!

以上仅展示部分内容,完整版大家可点击文末资料下载模块的“立即下载”免费获取!
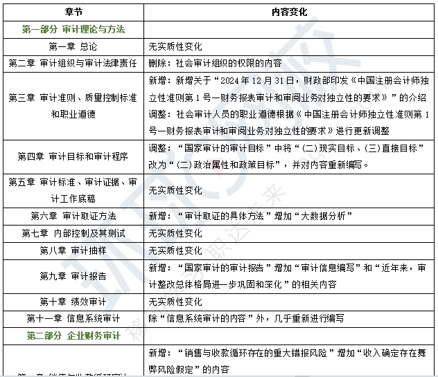
教材目录:
第一部分 审计理论与方法
第一章总论
第二章 审计组织与审计法律责任
第三章 审计准则、质量控制标准和职业道德
第四章 审计目标和审计程序
第五章 审计标准、审计证据、审计工作底稿和审计档案
第六章 审计取证方法
第七章 内部控制及其测试
第八章 审计抽样
第九章 审计报告
第十章 绩效审计
第十一章 信息系统审计
第二部分 企业财务审计
第一章 销售与收款循环审计
第二章 采购与付款循环审计
第三章 生产与存货循环审计
第四章 货币资金审计
第五章 投资和融资审计
第六章 财务报告审计
附录
2025年度初级审计专业技术资格考试大纲(科目二)
2025年度中级审计专业技术资格考试大纲(科目二)