福建软考办发布了《2025年下半年计算机技术与软件专业技术资格(水平)考试有关事项的通知》,由通知可知,福建2025年下半年软考报名时间为8月11日至20日,请相关报考人员按通知的要求完成报名工作。
通知原文如下:

福建省计算机软件资格考试办公室关于2025年下半年计算机技术与软件专业技术资格(水平)考试有关事项的通知
各设区市人社局、工信局,平潭综合实验区党群工作部:
根据人力资源社会保障部办公厅《关于2025年度专业技术人员职业资格考试工作计划及有关事项的通知》(人社厅发〔2025〕1号)和全国计算机专业技术资格考试办公室《关于2025年度计算机技术与软件专业技术资格(水平)考试工作安排及有关事项的通知》(计考办〔2025〕1号)要求,为做好2025年下半年计算机技术与软件专业技术资格(水平)考试(以下简称计算机软件资格考试)福建考区的组织实施工作,确保考试顺利进行,现就有关事项通知如下:
一、考试日期、开考资格、考试方式及报考条件
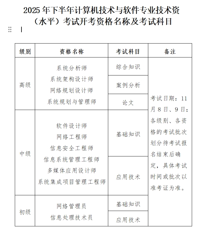
2025年下半年计算机软件资格考试福建考区考试日期为11月8日至9日,共开考12个专业,采取计算机化考试(机考)方式,具体安排详见附件。结合我省考试工作实际,下半年计算机软件资格考试我省开设福州、厦门、泉州、龙岩等4个分考区。省计算机软件资格考试办公室将认真落实考试各项规章制度和安全保密主体责任,统筹做好我省考试各项准备工作,保障考试安全顺利实施。按照《计算机技术与软件专业技术资格(水平)考试暂行规定》(国人部发〔2003〕39号文),凡遵守中华人民共和国宪法和各项法律,恪守职业道德,具有一定计算机技术应用能力的人员,均可根据本人情况,报名参加相应专业类别、级别的考试。根据报考属地化管理原则,报考人员须是在福建省居住、工作或上学的人员。
二、报名方式和时间
2025年下半年计算机软件资格考试报名统一采用网络报名的方式,报考人员应在规定时间内登录全国计算机技术与软件专业技术资格(水平)考试网上报名平台(https://bm.ruankao.org.cn/sign/welcome),机构名称选择“福建”,按照报名平台流程的要求进行注册,如实填写报考信息并上传电子证件照片(照片须为近期免冠证件照,不得上传生活照),确认信息填写无误后进行网上缴费,逾期未办理网上缴费的,视作放弃报考资格。网络报名工作具体安排如下:
(一)报名信息填报时间:2025年8月11日至20日。
(二)报名缴费时间:2025年8月11日至22日。
(三)报名注意事项
1.考生在提交报考信息的同时必须上传以下三项中任意一项证明材料:
(1)福建省内居住的证明:有效期内的本人身份证或居住证。
(2)有效学生证明:考生本人学生证或学生在校证明。
(3)福建省内社保证明:2025年2月至7月(连续六个月)。
2.电子证件照片:报考人员登录报名平台,按要求填写个人信息,并在报名页面下载照片验证工具软件对照片进行处理,再将审核通过(转换后)的照片上传,完成上述操作后提交报名信息。
照片格式要求:本人近期彩色标准一寸半身免冠正面证件照 片,照片底色背景为白色,JPG 格式(文件大于30K,大于295×413像素),转换后的照片约10K。报考人员上传的电子照片务必真实,生活照、艺术照、视频捕捉、摄像头、手机所摄照片一律不予审核通过,该照片将用于准考证、考场座次表、合格证书、证书查询认证系统,请报考人员上传照片时慎重选用。照片上传成功后将无法进行二次修改,请报考人员务必谨慎操作。
3.特别提醒:计算机软件资格考试实行告知承诺制,考生在 网络报名时必须认真阅读报名须知,熟悉报名流程,并对网上 提交的报考信息和相关材料的真实性、准确性负责。报名结束后,因考生提供虚假证明导致报考资格被取消的,报名费一律不予退还,且由此造成的责任后果由考生自行承担。报考信息提交成功后请打印报名信息表备份。
三、收费标准
考试收费标准按闽发改价格函〔2024〕108号文件规定执行,初级资格、中级资格考试费用为180元/人;高级资格考试费用为270元/人。
四、考试指定教材
考试大纲与教材均使用由“清华大学出版社”出版的最新版指定大纲和教程,详见中国计算机技术职业资格网中的“考试用书”栏目((http://www.ruankao.org.cn/book/main.html)。
五、准考证打印
请考生于2025年11月3日至9日期间登录全国计算机技术与软件专业技术资格(水平)考试网上报名平台(https://bm.ruankao.org.cn/sign/welcome)打印准考证,并请注意准考证上的考试时间和地点,携带准考证和本人身份证原件等有效身份证件参加考试。
六、成绩管理及证书领取
(一)成绩查询:考生届时可登录中国计算机技术职业资格网(http://www.ruankao.org.cn/)查询成绩。
(二)证书领取:合格证书领取事宜届时请通过福建省工业和信息化厅门户网站“全国计算机软件资格考试福建考区专栏”(http://gxt.fujian.gov.cn/zwgk/ztjj/fjrkzl/)查询。
(三)联系方式:
地址:福州市鼓楼区华林路166号省经贸大厦803室;
邮编:350003
联系人:郑老师、陈老师;
联系电话:0591-87553103、87522310(请在工作日上班时间拨打);
传真:0591-87542007;
投诉及建议邮箱:fjrk2017@gxt.fujian.gov.cn。
附件:2025年下半年计算机技术与软件专业技术资格(水平)考试开考资格名称及考试科目

福建省计算机软件资格考试办公室
2025年7月17日
原文链接:https://gxt.fujian.gov.cn/zwgk/ztjj/fjrkzl/xxfb/ksxx/202508/t20250801_6986436.htm