2025年,北京人力资源服务行业协会在其官方平台——北京市人力资源考试网官网(北京人力资源服务行业协会微信公众号),发布了关于社会化职业技能等级认定的最新通知,涵盖报名、考试、证书领取等全流程信息,助力考生高效备考。

以上通知正文如下:
各有关单位、各位考生:
现将我社评组织2025年面向社会开展职业技能等级认定有关工作通知如下:
一、实施主体与工作安排
我社评组织在备案职业(工种)范围内面向社会开展的职业技能等级认定工作,由北京人力资源服务行业协会组织实施,并颁发职业技能等级证书。具体职业、工种、等级及开展认定月份安排如下:

二、评价方式

三、考务要求
(一)报名方式
网上报名:在报考期内符合报考条件(见附件1)的个人进入北京人力资源服务行业协会人力资源管理与服务网(http://www.hrms.org.cn)登录企业人力资源管理师考生服务系统(以下简称考生服务系统)进行网上报名(此入口是唯一报名入口),考生进行新认定申报时须一次性申报所有科目。
(二)报名材料
1.有效身份证件:中国大陆考生需提供有效期内的中华人民共和国居民身份证原件;中国香港或澳门考生需提供有效期内的香港/澳门居民身份证,或港澳居民居住证,或港澳居民来往内地通行证,或护照原件;中国台湾考生需提供有效期内的台湾居民居住证或台湾居民来往大陆通行证原件;非中国籍考生需提供有效期内的外国人永久居留身份证,或护照原件。证件上的姓名和出生日期等个人信息必须与报名信息完全一致。
2.考生照片:考生需提供一寸彩色白底免冠照片。照片规格:JPEG格式,高大于132像素、宽大于88像素、文件大小为40-80千字节。拍照要求:头像在照片水平居中偏上位置,眼睛正视镜头,五官完整清晰,不被头发遮盖,双唇自然闭合,不着与背景颜色相近的服装,镜片无反光,不佩戴有色眼镜或有色隐形眼镜。
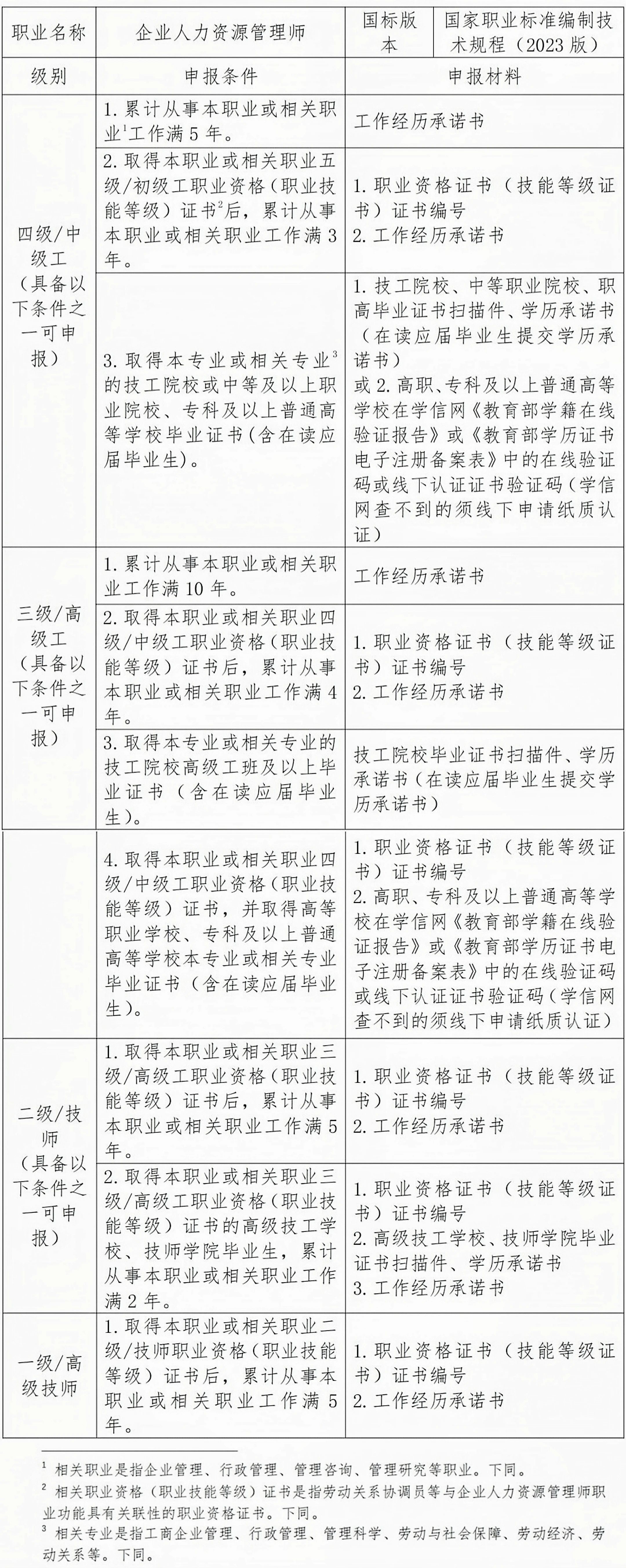
3.申报材料:符合《国家职业标准编制技术规程(2023年版)》中相应等级申报条件的考生,可报名参加职业技能等级认定。具体申报条件及需提交的申报材料见附件1。
(三)收费
考生在资格初审完成后通过考生服务系统查看资格审核结果,通过资格审核的考生须在规定日期内在考生服务系统通过微信扫码的形式缴纳认定费,缴纳完成时间以协会指定账户的收款时间为准。收费标准见附件2。
(四)准考证印发
考前三个工作日考生可自行登录考生服务系统下载并打印准考证。
(五)成绩公示及证书信息查询
1.认定结束15个工作日后,考生可在北京人力资源服务行业协会微信公众号查看结果公示通知,公示内容包括姓名、准考证号及认定结果,公示期限为7个自然日,如对认定结果有异议可在公示期内拨打010-64400680进行成绩复核。
2.结果公示期间,考生可自行在考生服务系统中查询本人各科目成绩。
3.证书查询网址:http://jndj.osta.org.cn。
(六)补考申报
1.补考考生为至少通过一个科目但未通过全部科目的考生,按规定可申请补考未通过的科目。补考考生的单科合格成绩有效期为一年,以考生首次申报认定的成绩发布日期为准,超过成绩有效期须重新申报所有科目,每位考生一年内有一次补考的机会。
2.补考考生可于成绩有效期的报考期内,登录考生服务系统,选择需补考的科目,提交补考报名。通过资格审核后,在考试前15个自然日缴纳补考科目的认定费,缴费方式为微信扫码缴费。
3.如补考考生在成绩有效期内重新进行了同职业(工种)同等级的新认定申报,则视为放弃补考机会,之前的合格科目成绩不再保留。
(七)证书领取
证书为电子证书,考生可自行在考生服务系统【申报通知】中关注证书下载通知,通知发出后,考生可在【个人中心】中下载电子证书。
四、业务受理
(一)业务受理地址:北京市东城区安定门外大街191号宝景大厦西配楼2层206室北京人力资源服务行业协会
(二)业务受理时间:工作日9:30-11:00,13:30-16:00
(三)业务咨询电话:010-64400680
(四)业务查询途径:
1.人力资源管理与服务网(http://www.hrms.org.cn)企业人力资源管理师考生服务系统
2.微信公众号“北京人力资源服务行业协会”
(五)投诉监督途径:010-64400968
五、有关情况说明
(一)如遇国家职业分类大典、国家职业技能标准调整等,协会职业技能等级认定工作也将做相应调整。
(二)如遇国家假日调整或重大活动等特殊情况,职业技能等级认定时间等有关安排由协会进行调整并通知。
(三)有关职业技能等级认定申报收费等具体事宜如有调整,由协会另行通知。
附件一:
![]()
附件二:







