2024年临床执业医师实践技能考试已经进行第4天了,目前已经有部分考区公布了技能考试成绩,那么技能考完还有哪些问题是需要知道的呢?小编为大家进行了汇总解答,快来一起看看吧。
一、什么时候查成绩?
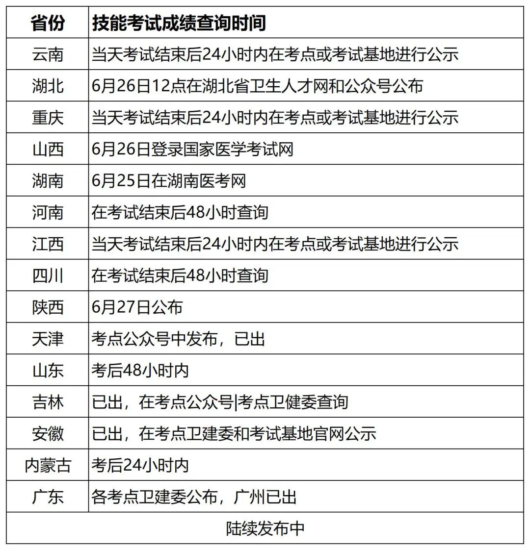
一般来说考后24小时~14天,各地区公布方式可能有所不同,其会陆续发布成绩查询的公告。目前,已经有部分考区说明了考试结果查询的时间:

二、实践技能考试合格分数线是多少?
实践技能考试总分值为100分,合格分数线为60分。
部分考区不公布考试分数,而是直接公布结果,各位可直接查看“技能通过”或“技能未通过”来确认自己今年实践技能考试结果。
注意:医师资格考试实践技能考试合格者才能继续参加医师资格考试医学综合考试。
三、考试结果怎么查看?
登录国家医学考试网(http://www.nmec.org.cn),点击考生服务,在执业医师报名信息姓名右侧,由灰色水印状字体标注“技能通过”或“技能未通过”。
四、对考试结果有异议,如何复查考试成绩?
考生如对考试结果有异议,成绩公示一周内申请成绩复核。
注意:复查仅对评分册上的计分、统分进行复核,对违纪记录或其他异常情况进行确认,不重评考官原始评分。
五、实践技能考试成绩什么情况下两年有效?
原则上在国家实践技能考试基地考试的考生,成绩合格者,成绩两年有效。
考生可登录国家医师资格考试中心报名平台查询有效期。
六、确认实践技能考试通过后,什么时候开始缴费综合笔试费用?
各考区时间各有不同,为避免错过,请及时关注考区公告。







