近日,本站编辑从安徽师范大学皖江学院官网了解到,安徽师范大学皖江学院2023年专升本招生方案已发布,拟定招生专业为:汉语言文学、网络与新媒体、英语、财务管理、旅游管理、电子商务、计算机科学与技术、学前教育等,方案具体内容如下:
各位普通专升本考生:
发布安徽师范大学皖江学院2023年专升本招生方案,拟定招生专业为:汉语言文学、网络与新媒体、英语、财务管理、旅游管理、电子商务、计算机科学与技术、学前教育。
我院2023年将继续开展普通专升本招生工作,拟定招生专业为:汉语言文学、网络与新媒体、英语、财务管理、旅游管理、电子商务、计算机科学与技术、学前教育。为方便考生复习迎考,根据安徽省教育厅有关文件精神,现将我校2023年普通高校专升本招生方案公布如下。
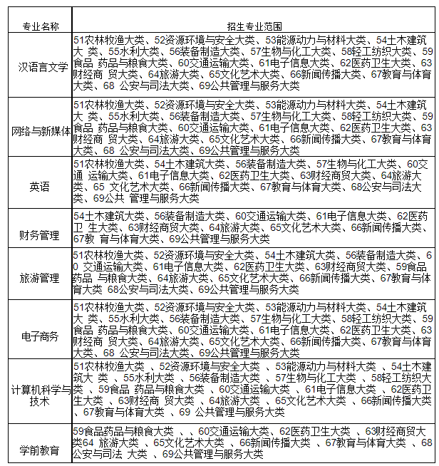
一、招生专业范围

二、招生专业考试科目

备注:公共课考试大纲以安徽省教育招生考试院公布为准,各专业课考试大纲另行公布。
本次公布的为我校2023年普通高校专升本拟招生方案,最终确定的校名、招生专业、计划、范围、考试科目等内容,以明年我校经省教育厅审核后发布的2023年普通高校专升本招生章程为准。
安徽师范大学皖江学院介绍
安徽师范大学皖江学院(Wanjiang College of Anhui Normal University),简称皖江学院,位于安徽省芜湖市。是经教育部批准成立,由安徽师范大学按新机制、新模式举办的全日制民办独立学院。
学校始于1949年创立的芜湖市立师范学校。2005年6月并入安徽师范大学。
截至2021年,学院现有皖江校区、赭山校区、花津校区、文津校区(过渡校区)四个校区,设有10个院系,61个本科专业,现有在校生8687人,专兼任教师509人,其中特聘教授7人,教授44人,副教授68人,博士36人,硕士355人,外籍教师2人。
2021年6月4日,教育部官网发布《关于拟同意设置本科高等学校的公示》,拟同意安徽师范大学皖江学院转设为芜湖学院。

















