2024年中级会计《中级会计实务》教材变化
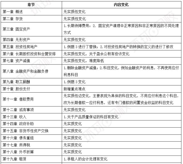
总体变化
1、教材整体篇幅减少,由23年的570页减少至510页,减少了60页。
2、教材章节减少,由26章变为25章,减少了1章。
3、结构更加合理,投资性房地产调到长期股权投资之前,逻辑更清晰。
4、内容更为实用,一增一减,新增加股份支付,减少了公允价值计量。
5、难度降低,企业合并、合并财务报表作为一章,把特别难的内容删掉了;另外,反向购买删除,合并财务报表的合并范围删除。
总体来看,新教材质量提升,考试难度下降。

详细变化考生可直接在文章底部免费点击“立即下载”按钮下载2024年中级会计职称教材变化。
中级经济法

详细变化考生可直接在文章底部免费点击“立即下载”按钮下载2024年中级会计职称教材变化。
财务管理

详细变化考生可直接在文章底部免费点击“立即下载”按钮下载2024年中级会计职称教材变化。