2025年中级经济师考试的教材变动一直备受关注。根据最新消息,2025年中级经济师工商管理教材的变动幅度约为25%,这一数据引发了广大考生的广泛关注。教材的变动不仅影响着备考方向,也直接关系到考试的难度和重点。因此,了解2025年中级经济师工商教材的变动情况,对于考生来说至关重要。
2025年教材整体变化大吗
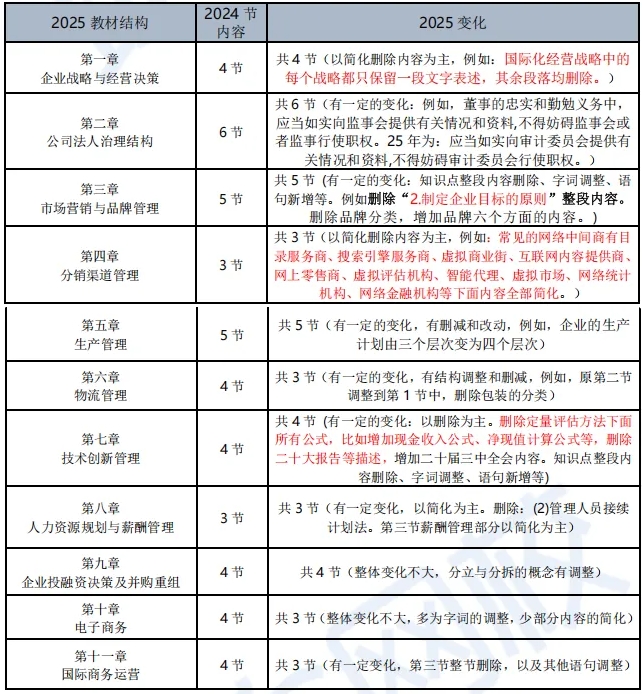
2025年中级经济师工商管理教材相较于2024年,整体变动幅度并不大,约为25%。教材的结构和章节安排基本保持不变,仍然是6大模块、37章内容。然而,教材中存在约60处细微的改动,主要集中在字词句的调整、数据的更新以及部分章节内容的删减或补充。这些变动虽然看似微小,但对考生的备考策略和学习重点具有重要影响。
2025年工商教材具体变动有哪些
在2025年中级经济师工商管理教材中,变动较大的章节主要集中在第1、8、9、10、15、16、18、19、20、28章。这些章节的内容进行了较大的调整,包括新增知识点、删除过时内容以及对原有内容的修改。例如,第2章对法律制度进行了全面修订,增加了对法律适用的详细解释;第3章则对市场机制进行了补充,增加了对市场分类和功能的分析;第4章对网络经济进行了更新,反映了当前数字经济的发展趋势。
此外,第7章对技术管理进行了更新,删除了部分过时的公式和方法,增加了对技术管理的最新研究内容。第9章则对市场策略和市场结构进行了重新划分,使内容更加系统和清晰。这些变动不仅反映了教材内容的更新,也体现了对考实际应用能力的重视。

温馨提示:由于2025年中级经济师新教材变动内容展示有限,大家可移步至文末点击“中级经济师 资料下载”处的“立即下载”即可免费获取各科中级经济师考试教材变动解读完整版文档,助力大家高效备考。
2025年教材变动对考试的影响
2025年中级经济师工商管理教材的变动对考试的影响主要体现在以下几个方面:
1.考试重点的变化:教材的变动意味着考试的重点可能会有所调整。考生需要关注新增知识点和被删除内容的替代部分,合理安排复习时间。
2.考试难度的提升:教材的更新可能带来新的考试题目,考生需要适应新的考试形式和内容,提高解题能力和应试技巧。
3.备考策略的调整:考生需要根据教材的变动情况,调整自己的备考计划,确保复习内容的全面性和针对性。
2025年教材变动的应对策略
面对2025年中级经济师工商管理教材的变动,考生可以采取以下策略:
1.及时获取最新信息:考生应密切关注官方发布的教材变动信息,确保自己掌握最新的考试动态。
2.合理安排复习时间:根据教材的变动情况,合理安排复习时间,确保重点内容的掌握。
3.加强练习和模拟:通过大量的练习和模拟考试,提高解题能力和应试技巧,确保在考试中取得好成绩。
2025年中级经济师工商管理教材的变动幅度约为25%,这一变动对考生的备考和考试都有重要影响。考生应密切关注教材的变动情况,合理安排复习计划,提高解题能力和应试技巧。通过科学的备考策略,考生可以在2025年的中级经济师考试中取得优异的成绩。