近日,山东注册会计师协会发布了《敦品励学 弘毅致远—2023年山东省注册会计师考试工作圆满结束》,其中公布了2023年山东注会考试取得专业阶段合格近两千人,其中一次通过六科考试2人;综合阶段合格1700余人。
通知中关于2023年山东省注册会计师考试通过人数相关内容如下:
据统计,2023年度山东省注册会计师全国统一考试预报名10.6万人,28.3万科次;完成缴费7.7万人,16.8万科次;实际出考8.6万人次;取得单科合格1.66万人次;取得专业阶段合格近两千人,其中一次通过六科考试2人;综合阶段合格1700余人。省注协对取得优异成绩的考生表示热烈祝贺。
以上数据可以看出报名、缴费、出考、成绩合格,注会考试每一个环节都在筛选人。尤其是出考环节,将近一半的人会因为备考不充分等原因弃考!
2024年CPA考试时间为8月23日-25日,比23年又提前了几天,建议在文章顶部信息栏填写免费预约短信提醒服务,我们会短信提醒大家2024年注册会计师报名时间、考试时间,请及时预约。
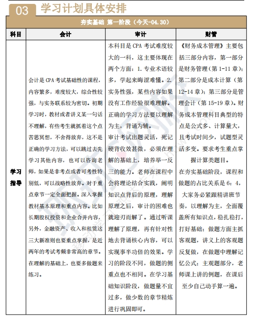
计划一次过CPA多科的考生,现在就可以开始备考了!这里为考生定制2024年注会全科备考计划


以上仅为部分内容,完整版2024年注册会计师备考学习计划,可以通过文末“资料下载”栏目免费获取!