西藏自治区人事考试中心近日发布《关于2022年社会工作者(三区三州单独划线) 职业资格证书领取的通知》,符合2022年度社会工作者(三区三州单独划线)职业资格条件的考生于7月21日-8月4日领取证书。

《关于2022年社会工作者(三区三州单独划线) 职业资格证书领取的通知》正文如下:
各位考生:
2022年度社会工作者(三区三州单独划线)职业资格证书已印制完成。请符合条件的考生,于7月21日-8月4日(工作日上午09:30-13:00,下午15:30-18:00)选择以下方式之一领取证书。
方式一:
现场领取。携带本人有效身份证到现场领取。
方式二:
委托领取。如需委托他人代领,请填写《资格证书代领委托书》,由被委托人携带身份证、委托书到现场领取。
方式三:
邮寄领取。如需邮寄领取资格证书,请填写《邮寄服务申请书》并通过邮箱发送至xzrskszsgl@sina.com,经核实无误后,我中心及时办理邮寄业务。
现场领取地点:拉萨市三级政务服务大厅(拉萨市城关区纳如路1号,三级政务服务大厅一楼后台32号窗口)。
咨询电话:0891—6655586
西藏自治区人事考试中心
2023年7月20日
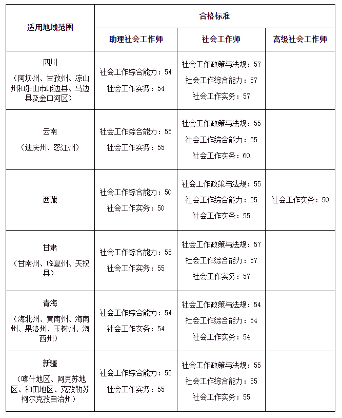
附:2022年三区三州地区合格标准

2023年社会工作者考试成绩待发布,具体什么时候开始查分?建议填写文章顶部信息栏,免费预约短信提醒,届时我们会发送短信提示2023年预约省份社会工作者考试成绩查询开始时间信息,快来预约吧。