吉林人事考试网3月2日发布了《关于2026年度社会工作者职业资格考试考务工作的通知》,其中明确了2026年吉林社会工作者考试网上报名时间:2026年3月9日—18日;现场人工核查时间:2026年3月17日—20日;网上缴费时间:2026年3月17日—24日;准考证打印时间:考前一周内。

官方原文如下:
关于2026年度社会工作者职业资格考试考务工作的通知
各市(州)人事考试机构:
根据《人力资源社会保障部办公厅关于2026年度专业技术人员职业资格考试计划及有关事项的通知》(人社厅函〔2026〕6号)和《人力资源社会保障部人事考试中心关于2026年度社会工作者职业资格考试考务工作的通知》(人考中心函〔2026〕6号)要求,2026年度社会工作者职业资格考试于5月23日、24日举行。为做好我省考试考务工作,现将有关事项通知如下:
一、考试设置
助理社会工作师考试科目为“社会工作综合能力(初级)”(客观题)和“社会工作实务(初级)”(客观题)2个科目,应试人员须在1个考试年度内通过全部应试科目方可取得职业资格证书。社会工作师考试科目为“社会工作综合能力(中级)”(客观题)、“社会工作法规与政策”(客观题)和“社会工作实务(中级)”(主观题)3个科目,应试人员须在连续2个考试年度内通过全部应试科目,方可取得职业资格证书。高级社会工作师考试科目为“社会工作实务(高级)”(主观题)1个科目,应试人员通过该应试科目可取得高级社会工作师考试成绩合格证明。
二、报名时间、地点及办法
2026年度社会工作者职业资格考试报名证明事项推行告知承诺制。
(一)网上报名时间:2026年3月9日—18日
报考人员使用全国专业技术人员资格考试服务平台(网址:http://www.cpta.com.cn)进行网上报名,报考人员应及早注册或完善已注册信息,报考时认真阅读报考须知和报考条件,考试科目及时间见附件1。
1.报名考区。驻长春市中、省直单位的考生选择“省、中直”考区报名,驻长春市其他单位考生选择长春市考区报名,其他市(州)单位考生选择相应市(州)考区报名,长白山保护开发区、梅河口市及中、省直驻其他市(州)单位的考生就近选择考区报名。
2.填报信息。在网上报名系统注册时,网上报名系统通过政务信息共享接口等方式对报考人员身份、学历学位等信息进行在线核查,完成相关数据核查后方可继续报名。报考人员应对照报考条件(见附件2)、考试报名有关事项的说明(见附件3)准确填报信息。
3.考生承诺。报考人员在网上报名系统填报相关信息后,可自主选择是否采用告知承诺制方式办理相关事项。未选择告知承诺制方式或者不适用告知承诺制办理报考事项的,报考人员应按报名地考试组织机构有关规定办理事项,提交相关证明材料。报考人员签署告知承诺书(电子文本),一经提交即具有法律效力,不允许代为承诺。
(二)现场人工核查时间:2026年3月17日—20日
报名确认时,系统提示“接受报名地考试机构组织核查”的,须携带对应报名条件中要求的学历、学位、资格证书、资格考试报名表、学历学位验证/认证报告
等原件到资格审核部门(见附件4)进行现场人工核查,有关情形如下:
1.不适用告知承诺制办理相关事项的;
2.未选择告知承诺制方式办理相关事项的;
3.撤回承诺申请的;
4.身份信息、学历学位、所学专业等无法在线核查或在线核查未通过的。
(三)网上缴费时间:2026年3月17日—24日
1.助理社会工作师、社会工作师
按照《人力资源社会保障部办公厅关于下发执业药师资格考试等18项专业技术人员资格考试考务费收费标准的通知》(人社厅函〔2015〕278号)的规定,考务费标准为客观题科目每人每科11元,主观题科目每人每科15元。助理社会工作师考试费标准为每人每科57元,社会工作师考试费标准为每人每科60元。
2.高级社会工作师
按照《关于印发高级社会工作师职业水平考试、一级造价工程师职业资格考试和中级注册安全工程师职业资格考试考务费收费标准的通知》(人考中心函〔2019〕41号)的规定,考务费标准为每人每科19元。考试费标准为每人每科65元。报考人员须在规定时间内进行网上缴费,缴费成功即完成报名;逾期不缴费,视为放弃报名。网上缴费后概不退费。
(四)准考证打印
2026年度社会工作者职业资格考试(初、中级)计划在长春市、吉林市、四平市、辽源市、通化市、白山市、白城市、延边州、松原市和省(中)直设置考区组织实施,2026年度社会工作者职业资格考试(高级)计划在长春市设置省(中)直1个考区组织实施。考前一周内,报考人员登录中国人事考试网“准考证打印”栏目,用A4纸自行打印。凭准考证和有效身份证件原件(居民身份证、社会保障卡)参加考试。
三、告知承诺要求
报考人员承诺后,在核查或者日常监管中发现其不符合考试报名条件的,考试报名无效,已缴费用不予退还;取得成绩的,当次全部科目考试成绩无效;取得资格证书或者成绩证明的,资格证书或者成绩证明无效。
报考人员应接受并配合考试组织机构的核查。打印准考证前,报考人员未按考试组织机构要求接受核查的,考试报名无效,不予办理准考证;考试结束后,报考人员未按考试组织机构要求接受核查的,暂按“报考条件待核查”处理,对其不进行成绩数据和证书相关操作,逾期拒不接受核查的,视为放弃考试资格。
报考人员提供虚假证明材料或者以其他不正当手段取得相应资格证书或者成绩证明等严重违纪违规行为的,按照《专业技术人员资格考试违纪违规行为处理规定》(人社部令第31号)第十条、第十二条处理。涉嫌犯罪的,依法移送司法机关。
四、资格证书
应试人员可在2026年7月下旬登录中国人事考试网查询成绩。证书领取时间请关注吉林省人事考试网服务指南“证书领取通知”栏目相关消息。
五、相关事项
为加强报名证明事项告知承诺制事中监管,如报考人员提交的境内高等教育学历学位信息无法通过在线自动核验,报考人员应在报名前及时登录中国高等教育学生信息网(学信网)进行验证/认证,下载相关PDF格式在线验证/认证报告,并在报名期间按要求上传相关验证/认证报告,接受人工核查,具体操作方式参见中国人事考试网考生问答栏目内容。
因学信网学历学位认证需要一定办理周期,报考人员应提前安排好认证事宜,以免影响报名。如报考人员在考试报名截止前无法及时取得学历学位验证/认证报告,应临时上传PDF格式的学历学位电子文件继续完成报名,事后补充提交本人学历学位验证/认证报告。各地人事考试机构须做好登记和相关报考人员学历学位验证/认证报告的核查工作。
六、工作要求
专业技术人员职业资格考试事关广大应试人员切身利益,考务工作环节多、时间紧、要求高,各地务必高度重视,严格按照《专业技术人员职业资格考试考务工作规程》(人社厅发〔2021〕18号)等有关规定要求,结合各地实际,及时开展考试风险梳理和安全隐患排查,拟定考试实施方案和考务应急预案,提前做好人员选派、考点考场布置、考务培训等各项准备工作,切实加强内部管理,做到考务任务明确、安全要求明确、岗位责任到人。
在考试组织实施过程中,要与当地教育、公安、工信、卫生健康等部门密切协作,确保考试安全、平稳、有序。
附件:(复制http://www.jlzkb.com/cms/root/ksdtdetail.vm?content=L-iAg-ivleaKpeWQjS_kuJPkuJrmioDmnK_otYTmoLzogIPor5UvNjg5OWVmZGEtNDNiNS00ZjE3LTliMjctZjE4Yzc3ZGI5MjZk至浏览器查看)
1.考试科目及时间
2.报考条件
3.考试报名有关事项的说明
4.吉林省人事考试机构联系方式
吉林省人事考试中心
2026年2月26日
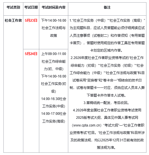
附件1 考试科目及时间

附件2 报考条件
一、助理社会工作师、社会工作师
凡中华人民共和国公民,遵守国家法律、法规,恪守职业道德,并符合助理社会工作师或社会工作师报名条件的人员,可申请参加相应级别的考试。
(一)助理社会工作师考试报名条件:
1.取得高中或者中专学历,从事社会工作满4年;
2.取得社会工作专业大专学历,从事社会工作满 2 年;
3.社会工作专业本科应届毕业生(包括已经取得社会工作专业本科及以上学历、学位的人员);
4.取得其他专业大专学历,从事社会工作满4年;
5.取得其他专业本科及以上学历,从事社会工作满2年。
(二)社会工作师考试报名条件:
1.取得高中或者中专学历,并取得助理社会工作师职业水平证书后,从事社会工作满 6 年;
2.取得社会工作专业大专及以上学历或学位,从事社会工作满 4 年;
3.取得社会工作专业大学本科学历,从事社会工作满 3年;
4.取得社会工作专业硕士学位,从事社会工作满 1 年;
5.取得社会工作专业博士学位;
6.取得其他专业大专及以上学历或学位,其从事社会工作年限相应增加 2 年。
二、高级社会工作师
报名参加高级社会工作师考试的人员,需同时具备以下条件:
(一)拥护中国共产党领导,遵守国家宪法、法律、法规,热爱社会工作事业,具有良好的职业道德;
(二)具有本科及以上学历(或学士及以上学位);
(三)在通过全国社会工作者职业水平考试取得社会工作师(中级)资格后,从事社会工作满5年,截止日期为考试报名年度的当年年底。
附件3 考试报名有关事项的说明
(一)助理社会工作师考试报名条件中的“社会工作专业本科应届毕业生”解释为“社会工作专业本科应届毕业生和已经取得社会工作专业本科及以上学历(学位)的人员”;专业工作年限计算截止日期为考试当年度的12月31日;持香港、澳门、台湾地区或者国外高等学校学历或者学位证书报考的,其学历、学位证书须经教育部留学服务中心认证;符合报名条件的香港、澳门及台湾居民可以申请参加社会工作者职业资格考试。
(二)持有中国残疾人联合会颁发的残疾人证二级低视力(或严重于二级)者可申请借助读屏软件参加考试。报名参加考试的视力障碍人员,须向报考地人事考试机构申请使用专用考场。各地人事考试机构对此类报考情况要及时汇总并上报省中心。
(三)从事社会工作主要是指在相关领域从事专门性社会服务,其中,“相关领域”主要包括:社会福利、社会救助、扶贫济困、慈善事业、社区建设、婚姻家庭、心理健康、残障康复、教育辅导、就业援助、青少年事务、职工服务、犯罪预防、禁毒戒毒、矫治帮教、卫生健康、政法综治、应急处置、退役军人事务、群众文化等。“专门性社会服务”主要包括:(1)生活帮扶、生计发展、就业援助服务;(2)情绪疏导、精神抚慰服务;(3)矛盾纠纷调节、家庭与社会关系调适服务;(4)针对特殊困难群体的权益维护、政策咨询、资源链接、能力提升及社会支持网络建设服务;(5)行为矫治、戒毒康复、危机干预服务;(6)推动社区发展,促进社会融入、社会参与的服务;(7)其他旨在满足服务对象心理和社会服务需求、增强社会功能的服务。