为贯彻落实市委、市政府便民惠民精神,方便学生上下学,让服务更加精准地贴近百姓,石家庄市教育局会同市公交总公司经过前期调研、运营及征求意见,确定了20条小学生免费公交专线,将于3月1日起正式开通运营。
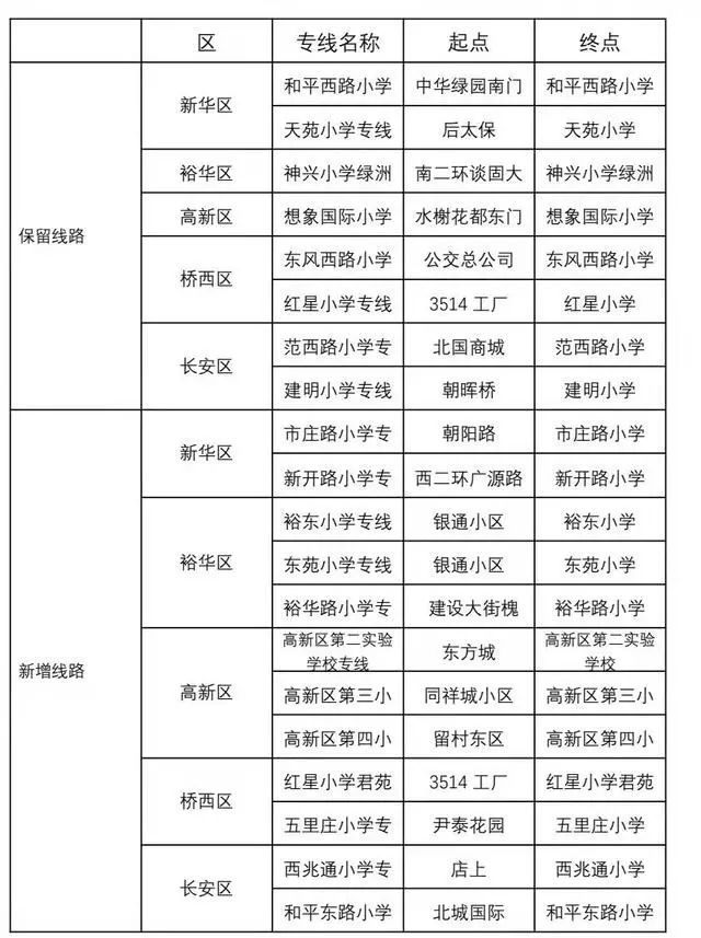
自2021年12月20日起,在长安区、桥西区等五区试运营10条“小学生免费公交专线”,为进一步推进此项惠民实事取得实效,经广泛调研、征求意见后,对10条“小学生免费公交专线”进行了调整。原有的桥西区红星小学、新华区天苑小学等八条线路运行良好、符合预期,继续保留;原有的裕华区国际城小学、高新区外国语学校两条线路乘车人较少,将不再开设;同时新增长安区和平东路小学、高新区第二实验学校等十二条公交专线,共计将开通二十条“小学生免费公交专线”。
二十条小学生免费公交专线一览表














