8月4电 (左雨晴)奈雪的茶又上热搜了,这次是因为卫生问题。
8月2日,有媒体报道,记者卧底奈雪的茶打工,发现奈雪的茶北京西单大悦城店、长安商场店出现“地面有蟑螂”、“用发黑芒果”、“标签随意换”等问题。目前,北京市西城区已经对此立案调查。
两地约谈奈雪的茶
8月3日,北京市西城区市场监管局公众号发布消息称,针对媒体关于奈雪的茶食品安全的报道,西城区委区政府高度重视,行业主管部门第一时间赶赴现场进行检查,责令企业停业整改,并立案调查,严肃查处。
据悉,8月3日上午,北京市西城区政府主管领导、西城区市场监管局对奈雪的茶企业负责人及所在商场负责人进行约谈,要求相关企业要认真履行食品安全主体责任,从认识上找差距、从制度上找漏洞、从执行上找问题,针对问题进行整改,要落到实处,要经得起社会监督。
同日,广东省市场监管局表示,对此高度重视,迅速行动,立即部署开展对全省范围内奈雪的茶门店和相关网红饮品店专项风险隐患突击检查,并联合深圳市市场监管局对位于深圳的奈雪的茶总部展开约谈。
截至8月3日18时,广东省全省共出动执法人员1787人次,检查奈雪的茶及同类门店1233家,发出现场责令整改通知书33份,警告2家。
广东市场监管部门约谈时要求奈雪的茶对辖下所有门店全面开展自查自纠,对媒体曝光的问题、自查发现的问题、市场监管部门监督检查发现的问题,建立台账,抓好整改,对此次排查的问题限期整改。
奈雪的茶一天两次回应
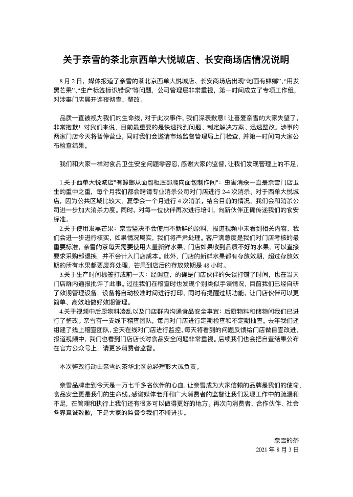
对于媒体报道的问题,奈雪的茶在8月3日早间回应:第一时间成立了专项工作组,对涉事门店展开连夜彻查、整改。
关于使用发黑芒果,奈雪的茶称,报道视频中未看到相关内容,会进一步进行核实,如果情况属实,将严肃处理。“关于生产时间标签打成前一天:经调查,的确是门店伙伴的失误打错了时间。”

奈雪的茶8月3日早间的说明。
而关于西单大悦城店“有蟑螂从面包柜底部爬向面包制作间”情况,奈雪的茶并未正面回应,只是表示,对于西单大悦城店,因为公共区域比较大,夏季会一个月进行4次消杀,等等。

截图自奈雪的茶8月3日晚间的回应。
8月3日晚间,奈雪的茶再发布消息称,对全国603家门店启动了全面自查,门店生产流程自检表中,最多失分项排名前三项目:
操作区域地面、天花板(包括墙面)存在污渍,未保持干净;空调风口存在灰尘,下水道存在轻微异味。冷藏、冷冻设备密封条不完整,设备内清洁卫生待加强,风口、滤网存在积灰情况。后厨部分设备、设施和小器具,清洁卫生待加强。
同时,奈雪的茶表示,针对环境卫生失分项进行即刻清洁整改;全国门店即日起启动8月份增加消杀频次;加强对鲜果等原物料收货储存及使用等标准的管理管控要求,等等。
8月3日,港股上市的奈雪的茶股价大跌10.83%,收报9.72港元。









