原标题:来看看!第二季度全国“最缺工”100个职业排行公布
中新网7月22日电 据人社部网站消息,人社部22日发布2021年第二季度全国招聘大于求职“最缺工”的100个职业排行。快来看看,有没有你中意的工作?

资料图:一家科技公司工作人员。中新社记者 王刚 摄
人社部称,为了更好服务于用人单位招聘用工和劳动者应聘求职,同时为职业技能培训工作提供数据参考,中国就业培训技术指导中心近期组织102个定点监测城市公共就业服务机构,收集汇总2021年第二季度人力资源市场供求关系较为紧张的招聘、求职需求职业岗位信息,形成“2021年第二季度全国招聘大于求职‘最缺工’的100个职业排行”,现向社会公布。
据介绍,本期数据来源于全国102个定点监测城市公共就业服务机构填报的人力资源市场招聘、求职数据。
数据采集各定点监测城市公共就业服务机构人力资源市场“招聘需求人数”和“求职人数”缺口排名前20的职业岗位信息,综合考量岗位缺口数量、填报城市数量等因素,经加工汇总整理形成,按“招聘需求人数”与“求职人数”岗位缺口数量和填报城市数量加权取值后从大到小排列,排在前面的职业需求缺工程度大于排在后面的职业。
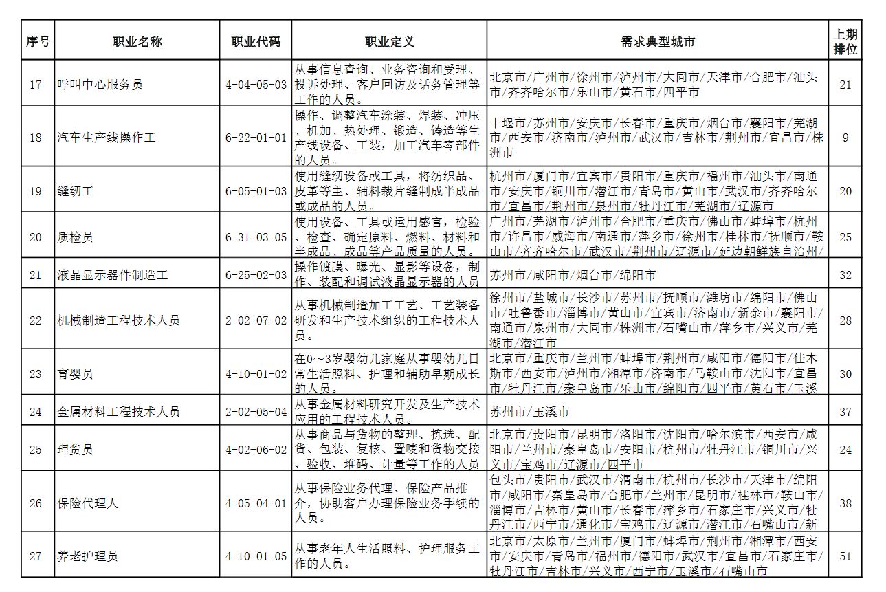
按照上述方法,汇总形成《2021年第二季度全国招聘大于求职“最缺工”的100个职业排行》。按照《中华人民共和国职业分类大典(2015版)》分类标准,100个职业中,39个属于第六大类——生产制造及有关人员,38个属于第四大类——社会生产服务和生活服务人员,17个属于第二大类——专业技术人员,4个属于第三大类——办事人员和有关人员,1个属于第一大类——党的机关、国家机关、群众团体和社会组织、企事业单位负责人,1个属于第八大类——不便分类的其他从业人员。
人社部指出,与2021年第一季度相比,本期“排行”有以下特点:
一是招聘需求和求职人数环比均有所减少,求人倍率进一步上升,二季度供求关系整体仍旧偏紧。从“最缺工”的100个职业看,招聘需求人数从一季度的166.5万人减少至153.8万人(下降7.63%);求职人数从一季度的60.9万人减少至51.7万人(下降15.11%);缺口数从一季度105.5万人下降至102.1万人(下降3.22%);总体求人倍率(招聘需求人数与求职人数的比值)从一季度2.73上升至2.97(上升8.79%),市场总体供求关系仍偏紧。
二是高技能人才短缺现象较为明显。新进排行30个职业中,近半数与制造业、信息传输、软件和信息技术服务业等行业相关,所需职业专业化程度要求较高。如“仪器仪表制造工”进入排行前十,“智能制造工程技术人员”“工具钳工”“多晶硅制取工”“通信工程技术人员”“自动控制工程技术人员”等职业新进排行,“机修钳工”“冲压工”“金属热处理工”等职业呈现短缺程度加大的趋势。
三是生活服务业相关职业需求仍保持旺盛势头。除仍旧位列前十的“保洁员”“餐厅服务员”“家政服务员”外,“美容师”“婴幼儿发展引导员”“养老护理员”等职业排位上升,呈现短缺程度加大的趋势。
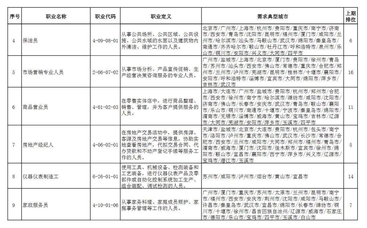
此外,排行“前十”职业略有变化,本期“市场营销专业人员”“商品营业员”“仪器仪表制造工”进入前十,“客户服务管理员”“汽车生产线操作工”“包装工”退出前十。



















