8月21日,上海人力资源和社会保障局发布了《关于做好上海市2024年度全国勘察设计注册工程师执业资格考试工作的通知》,通知公布2024年上海注册结构工程师报名时间:8月26日-9月1日;资格核查时间:8月26日-9月2日;缴费时间:9月4日-6日;准考证打印时间:10月30日-11月1日。详情如下:

各有 关单位:
根据《人力资源社会保障部办公厅关于2024年度专业技术人员职业资格考试工作计划及有关事项的通知》(人社厅发〔2024〕1号)安排,结合本市实际,现将上海市2024年度全国勘察设计注册工程师执业资格考试有关事宜通知如下:
一、考务工作安排



详见考务工作流程图(附件1)
日常咨询服务及监督电话:021-12333转人事考试
报名系统具体操作和考试资格核查情况可联系报名咨询核查点(以下简称报名点)咨询,报名点联系方式:
1.注册土木工程师、注册电气工程师、注册公用设备工程师、一、二级注册结构工程师报名点
上海德才教育培训中心(杨浦区宁国路218号郡江国际大厦A楼502室)
报名点代码:2803
咨询电话:65382291(直线)、65399578-811、808
2.注册化工工程师、注册环保工程师报名点
华东理工大学继续教育学院(徐汇区梅陇路138号)
报名点代码:2802
咨询电话:64252861、64253575
报名点提供考试资格核查和报名咨询服务(报名期间和缴费期间每天9:30-11:30,13:30-16:00,不含资格抽查复核期间),非考试地点。
网上缴费咨询电话:95070
二、考试设置
(一)考试科目时间安排

(二)考试成绩管理办法
参加基础考试或专业考试的考生应分别在当次考试内通过全部应试科目。
三、报考要求
(一)报考对象
1.考试实行属地化管理,具有本市户籍、或持有上海市居住证(在有效期内)、或在本市相关单位工作且近两年内在本市累计缴纳社会保险满12个月(截至报名结束前一个月)、或报名时本市社会保险处于正常缴费状态,并符合报考条件的人员,可在本市报名参加考试。
2.根据国家规定,符合报名条件的港澳台人员可以在工作地或居住地就近报名参加勘察设计注册工程师执业资格考试。
港澳台人员在报考时,应根据报名条件规定,提交本人身份证明(港澳台居民居住证或香港、澳门特区护照/身份证明、港澳居民来往内地通行证、台湾居民来往大陆通行证)、国务院教育行政部门认可的相应专业学历或学位证书(持香港、澳门、台湾地区或者国外高等学校学历或者学位证书的,学历、学位证书须经教育部留学服务中心认证),以及从事相关专业工作年限的证明。
(二)报名条件
2024年度勘察设计注册工程师执业资格考试报考条件可登录住房和城乡建设部执业资格注册中心(以下简称住建部注册中心)官网(www.pqrc.org.cn中的考试动态)进行查询(详见附件2),相关土建类专业评估信息可登录住房和城乡建设部官网(www.mohurd.gov.cn),在首页搜索栏中进行查询。根据相关规定,毕业时间在评估有效期内的方可作为通过评估对待;尚未开展评估的专业、或毕业时间在评估有效期外的,均按未通过评估对待。
考生可根据自己的专业、学历、职业年限及报考条件,在土木工程师(岩土、港口与航道工程、水利水电工程、道路工程)、公用设备工程师(暖通空调、动力、给水排水)、电气工程师(发输变电、供配电)、化工工程师、环保工程师、一、二级结构工程师等专业中选一项报名。其中土木工程师(水利水电工程)按水利水电工程规划、水工结构、水利水电工程地质、水利水电工程移民、水利水电工程水土保持等五个专业方向选报。
关于本专业、相近专业和其他专业的划分按照全国勘察设计注册工程师管理委员会《关于印发〈全国勘察设计注册工程师相关专业新旧名称对照表(2018)〉的通知》(注工〔2018〕1号)和《关于印发〈勘察设计注册土木工程师(道路工程)新旧专业参照表(2019)〉的通知》(注工〔2019〕7号)的相关规定执行(附件3、附件4)。上述两文件可登录住房和城乡建设部执业资格注册中心官网(www.pqrc.org.cn中的考试动态)查询。
(三)免试部分科目条件
各专业报考人员符合相关条件的,可免基础考试,只需参加专业考试,具体免试条件详见附件2报考条件有关内容。
(四)补充说明
1.学历学位要求
报名条件中的学历或学位,是指国家承认的国民教育系列学历或学位,其中大专及以上的学历和学位包括参加普通高等教育、成人高等教育、电大开放教育、网络远程教育、高等教育自学考试所取得的学历、学位,报考人员应完成学业并获得相关学历、学位证书(只取得肄业证书、结业证书不能报考)。境内高等教育学历学位信息无法通过报名系统在线自动核验的,须登录中国高等教育学生信息网(学信网)完成验证/认证。持香港、澳门、台湾地区或者国外院校学历或学位证书的,学历、学位证书须经教育部留学服务中心认证。因按有关机构规定,学历学位认证需要一定办理时间,请有参考意向的相关人员提前合理安排好验证/认证事宜,以免影响报名。
2.工作年限计算
报考条件中的工作年限是指报考人员正式参加工作之日起累计从事相关工作年限的总和。工作年限计算截止日期为2024年12月31日。
四、报考事项
本次考试报名采用网上报名、在线资格核查、网上缴费的方式,报名网址为中国人事考试网(www.cpta.com.cn)“网上报名”栏目,考生完成网上缴费后,方可视为报名成功;报考环保工程师考试和注册土木工程师(道路工程)专业考试的考生无需缴费,当前报考状态栏中“报名完成”按钮显示为蓝色方可视为报名成功。
考试报名证明事项推行告知承诺制,有关专业技术人员资格考试报名证明事项告知承诺制详情可通过中国人事考试网(www.cpta.com.cn)“资格考试报名证明事项告知承诺制”专栏查询了解。报考人员报考时需认真阅读报考须知和中国人事考试网报考条件专栏中本考试报考条件。
(一)注册账号
考生须提前完成用户注册。注册时应确保姓名、证件类型、证件号码、手机号码输入准确,并牢记用户名和密码。
以往已在该报名系统注册的考生无需重新注册,报考前应提前登录报名系统,补充完善相关信息。
特别注意:考生注册时必须登记本人日常使用的手机号并保持手机畅通,随时关注主管部门或考试机构发送的短信通知(由于短信通知可能被手机系统拦截,请注意查看是否有被拦截的考试相关信息)、及时接听来电,当本人手机号码发生变更时应及时登录报名系统更新手机号码。如因手机号码错误、未及时关注短信或来电而影响报名和考试的,责任由考生本人承担。
(二)信息维护
考生注册后应尽快完成信息维护(上传照片、填写个人基本信息、学历/学位、工作经历、联系方式等),“账号信息完整度”为100%时才可进入考试报名。
考生应下载使用报名系统指定的“照片审核处理工具”,上传经该工具审核处理并保存后的本人近期彩色半身免冠正面证件电子照,照片底色背景为白色。报名照片将用于准考证、考场座次表、证书、证书查询验证系统,请考生上传照片时慎重选用,照片一经上传确认,不得更换。已在报名系统注册过的考生,仍使用原有照片。
网上报名系统将对考生身份信息、学历学位信息进行在线自动核查,考生可于信息提交24小时后登录报名系统查看核查结果,并在规定时限内进行考试报名(核查结果是否通过不影响考试报名)。建议考生预留充足时间,提前完成用户注册和信息提交,未注册或未完成核查的,无法进行考试报名。
(三)考试报名
考试报名时间为2024年8月26日10:00-9月1日16:00,网址为中国人事考试网(www.cpta.com.cn)“网上报名”栏目。
完成账号注册、信息维护以及在线自动核验的考生可在规定时限内进行考试报名,完成报名信息填报的考生须及时点击“保存”,并自行选择是否采用告知承诺制方式办理报名。
选择办理方式后应按照系统提示上传相关资料并点击“报名确认”。身份信息、学历学位等无法在线核查或在线核查未通过的报考人员,须按要求上传身份证件、学历学位认证报告等材料。不适用告知承诺制、未选择告知承诺制方式办理报名、撤回承诺申请的报考人员除以上资料外还须上传工作经历证明。
为加强专业技术人员职业资格考试报名证明事项告知承诺制事中监管,报考人员提交的境内高等教育学历学位信息如果无法通过在线自动核验,须按要求上传相关验证/认证报告,接受人工核查。具体操作方式参见中国人事考试网考生问答栏目(www.cpta.com.cn/question.html)“学历学位信息无法通过自动核验怎么办”“如何申请学历学位在线验证/认证报告”等相关内容。
考生务必确认本人符合报考条件并正确选择报考级别、专业和考试科目,因报考条件不符或错误选报造成无法取得合格证书、成绩无效等后果的,责任自负。
特别注意:提交报名信息后当前报考状态栏中的“信息确认”按钮应当显示为蓝色。
(四)告知承诺
选择采用告知承诺制方式办理报名的报考人员应承诺本人已知晓证明事项名称、设定依据、证明内容和材料、考试组织机构的核查权利与报考人员的配合义务、承诺方式及不实承诺可能承担的法律责任等告知事项,已符合报考条件,填报的信息真实、客观,愿意接受考试组织机构的核查,愿意承担不实承诺的法律责任并接收处理。报考人员采用电子方式签署告知承诺书(电子文本),一经提交即具有法律效力,不允许代为承诺。
对已作出承诺的报考人员,身份、学历学位、所学专业等信息已经通过在线方式自动完成核查,且在资格考试诚信档案库无记录的,原则上无需再提供相关证明材料进行人工核查。报考人员作出承诺后,可在未报名成功且报名截止前撤回承诺。报考人员撤回承诺的,本年度该考试不再适用告知承诺制。在资格考试报名中存在虚假承诺行为的人员,不适用告知承诺制。按照《专业技术人员资格考试违纪违规行为处理规定》(人社部令第31号),存在严重违纪违规行为或特别严重违纪违规行为,被记入资格考试诚信档案库且在记录期内的人员,不适用告知承诺制。
(五)资格核查(全部在线进行)
在提交报考信息后,网上报名系统将对学历学位、所学专业、工作年限及专业工作年限等内容进行条件判断和在线核查,并根据不同的情况提示考生进行相应的操作。系统自动核查通过的人员无需人工核查。
不适用告知承诺制的、未选择告知承诺制方式办理报名的、撤回承诺申请的、身份信息、学历学位等无法在线核查或在线核查未通过的报考人员须按规定时限和要求接受人工核查(在线上传资料,无需前往现场)。人工核查截止时间为2024年9月2日16:00。
考生可于完成“报名确认”24小时后,重新登录网上报名系统,在“当前报考状态”中查询核查结果。如超过48小时未完成或未通过核查,或报名过程中有疑问,请考生及时联系网上报名时选择的报名点。
考试机构将于2024年9月2日-9月3日进行报考资格抽查复核,并将抽查复核中发现问题的人员设置为“核查不通过”。所有完成报名确认的考生应于2024年9月4日10:00重新登录报名系统查询核查状态,对人工核查或抽查复核结果有疑问的人员应于缴费确认截止前联系报名点咨询,逾期视作报名不成功。
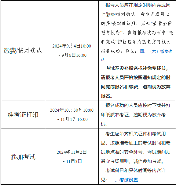
(六)缴费/核对确认
网上缴费(核对确认)时间为2024年9月4日10:00-9月6日16:00,已进入网上交费流程的考生应及时缴费,逾期视为放弃报名。考生可通过报名系统缴费平台支持的,已经开通网上支付功能的银行卡或电子扫码支付工具进行网上缴费。网上缴费咨询电话:95070。
注册环保工程师考试和注册土木工程师(道路工程)专业考试不收费,通过核查的考生应及时查询核对本人报考状态。
考生缴费/核对后应再次确认本人报考情况,点击“查看当前报考状态”,当前报考状态栏中“报名完成”按钮显示为蓝色方可视为报名成功,同时确认本人符合报考条件、报考信息无误(特别注意报考级别、专业和科目务必准确),并下载报名表备用。由于网络传输速度等不确定因素,缴费确认信息可能会相对滞后,但一般不会超过24小时,请考生不要急于重复支付划款,同时建议考生不要同时开启多个缴费页面进行支付,以免发生错账。
本次考试收费标准为:
1.注册土木工程师(岩土):报名费10元/人,基础考试28元/科,专业考试51元/科。
2.注册土木工程师(港口与航道):报名费10元/人,基础考试65元/科,专业考试65元/科。
3.注册土木工程师(水利水电工程):报名费10元/人,基础考试65元/科,专业考试60元/科。
4.注册土木工程师(道路工程):报名费10元/人,基础考试70元/科。专业考试不收取报名考务费。
5.注册电气工程师:报名费10元/人,基础考试56元/科,专业考试60元/科。
6.注册公用设备工程师:报名费10元/人,基础考试59元/科,专业考试60元/科。
7.注册化工工程师:报名费10元/人,基础考试59元/科,专业考试65元/科。
8.注册环保工程师:根据相关规定,不收取报名考务费。
9.一级注册结构工程师:报名费10元/人,基础考试65元/科,专业考试70元/科。
10.二级注册结构工程师:报名费10元/人,专业考试75元/科。
考生确认报名后,已缴费用不予退还。
按照国家和本市有关规定,本次考试不再开具纸质票据,缴费成功的考生可自行下载电子缴款书作为缴款凭证和收款收据。考生可于缴费成功30分钟后点击考试院网站相关链接,输入本人姓名及身份证号下载电子缴款书,下载截止时间为报名结束后1年,建议考生及早下载电子缴款书并妥善保存。
五、其他注意事项
(一)参加考试注意事项
1.考生应仔细核对准考证个人信息并阅读应试须知。准考证下载遇有问题或准考证信息有误的,请及时与本人选择的报名点联系。
2.考试地点在全市范围内随机统筹安排,具体以准考证信息为准,请考生根据准考证上的考点安排提前规划赴考时间及路线。
3.参加考试需携带2B铅笔、黑色墨水笔、三角板、橡皮以及无声无文本编程功能的计算器,并严格按照试卷“应试人员注意事项”中的要求作答。严禁将手机、智能手表(手环)、蓝牙耳机等具有通信、记录、拍照、存储、传输功能的电子设备带至座位。
4.各专业的基础考试为闭卷考试,禁止考生携带任何参考资料;各专业的专业考试为开卷考试,允许考生携带专业考试指定目录中的由正规出版社出版的标准、规范、规程、技术(设计)手册等资料(可登录住房和城乡建设部执业资格注册中心官网www.pqrc.org.cn中的考试动态查询)。
5.一级注册结构工程师《专业》(上、下),注册土木工程师(岩土)、注册公用设备工程师、注册电气工程师、注册化工工程师考试《专业案例》(上、下)科目全部在专用答题卡上作答。参加上述科目的应试人员,需严格按照应试人员注意事项的要求,将选择题所选选项对应的信息点填涂在专用答题卡首页指定区域,解答步骤按题号在专用答题卡指定区域内(即题号对应的黑色边框之内)作答。
二级注册结构工程师、注册土木工程师(港口与航道工程、道路工程、水利水电工程)、注册环保工程师考试作答方式不变。
(二)监督管理及违纪处理
1.考试组织机构将对考试过程实行日常监管并接受社会监督。报考人员应积极配合考试组织机构的核查,及时提交相关证明材料,报考人员不符合报考条件的,或逾期未按考试组织机构要求接受核查的,按考试报名无效或者放弃考试资格、考试成绩无效处理。
2.考生有提供虚假证明材料或者以其他不正当手段取得相应资格证书或者成绩证明等严重违纪违规行为的,按照《专业技术人员资格考试违纪违规行为处理规定》(人社部令第31号)第十条、第十二条处理。涉嫌犯罪的,移送司法机关处理。
3.根据中华人民共和国刑法,代替他人或者让他人代替自己参加考试;使用伪造、变造的或者盗用他人的身份证件;提供或使用无线电设备等作弊器材;提供或买卖试题、答案;组织或协助组织作弊等均属犯罪行为,处以拘役、管制、罚金、三年以下有期徒刑,情节严重的,处三年以上七年以下有期徒刑。
4.考生在考试过程中应妥善保管好自己的作答信息,防止他人抄袭。考试结束后将按工作要求采用技术手段甄别雷同答卷,被甄别为雷同答卷的,将给予成绩无效处理,涉及违纪作弊的按相关条款追加处理。
5.考试过程中的违纪违规行为,按照《专业技术人员资格考试违纪违规行为处理规定》(人社部令第31号)处理。涉嫌违法犯罪的,交公安机关依法处理。考试违纪违规人员信息和处理意见于考试结束10个工作日后在上海市职业能力考试院网站(www.rsj.sh.gov.cn/spta.shtml)“违纪处理”栏目公示。
(三)资格证书/成绩合格通知单
根据《人力资源社会保障部办公厅关于推行专业技术人员职业资格电子证书的通知》(人社厅发〔2021〕97号)规定,2024年度勘察设计注册工程师执业资格将使用”中华人民共和国人力资源和社会保障部专业技术人员职业资格证书专用章”电子印章制发电子证书(基础考试为电子成绩合格通知单)。电子证书/成绩合格通知单可在中国人事考试网(www.cpta.com.cn)进行下载和查询验证,与纸质证书/成绩合格通知单具有同等法律效力。
推行电子证书后,纸质证书/成绩合格通知单仍按原方式制发。已制发的纸质证书/成绩合格通知单遗失、损毁,或者逾期不领取的,不再办理补发。纸质证书/成绩合格通知单领取时间一般为考试成绩发布后三个月左右,考生可通过中国人事考试网(www.cpta.com.cn)“资格证书”栏目查询证书办理进度,具体安排请关注上海市职业能力考试院网站(www.rsj.sh.gov.cn/spta.shtml)领证通知。
附件查看地址:https://rsj.sh.gov.cn/tkwap_17826/20240821/t0035_1427173.html
1.考务工作流程图
2.2024年度勘察设计注册工程师执业资格考试报考条件
3.关于印发《全国勘察设计注册工程师相关专业新旧名称对照表(2018)》的通知
4.关于印发《勘察设计注册土木工程师(道路工程)新旧专业参照表(2019)》的通知